近日,由清华大学新闻与传播学院元宇宙文化实验室主办的《AIGC发展研究报告1.0版》发布会在京举行。在清华大学新闻与传播学院元宇宙文化实验室主任沈阳教授团队自主研发的高仿人机器人“清心”的配合下,团队课题组宣讲报告内容。沈阳为报告的撰写思路及其内容进行深入的解读。
探寻人工智能和人类未来发展之道
《AIGC发展研究报告1.0》(以下简称《报告》)是清华大学元宇宙文化实验室倾力打造的成果。该报告融汇全球各国在AIGC领域的政策制定、企业战略部署及产业实践经验,汇聚了行业发展、学术研究与社会理念,致力于为广大读者普及AIGC知识体系,提供全面了解AIGC动态的指南。与此同时,《报告》涉猎当下AIGC研究的热点议题,该报告至少有60%的内容是由AIGC自动生成。《报告》共分为技术篇、产业篇、评测篇、职业篇、风险篇、哲理篇以及未来篇七个部分,旨在对AIGC发展趋势进行科学预测与展望,为读者提供有益的参考依据。
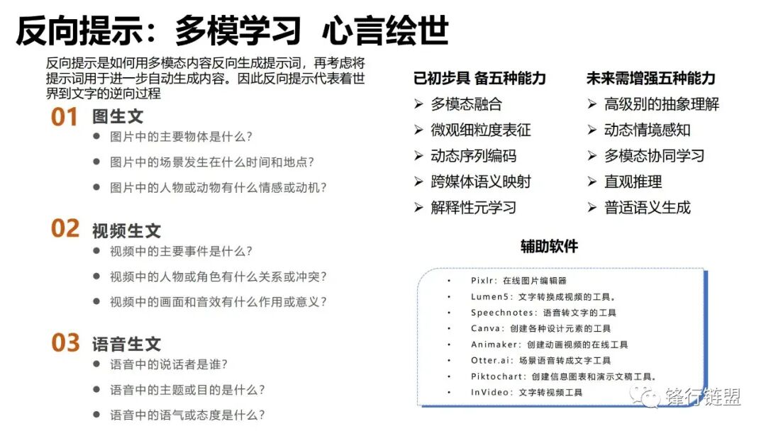
技术作为AIGC领域的基石,其发展与创新对整个行业具有至关重要的意义。《报告》对大语言模型的软件特征和互联网模式进行归纳,提出“重互联网概念”,并构建“技术急变指数”以评估大语言模型对社会产生颠覆性影响的能力。在此基础上,报告创新性地对未来GPT5-GPT8等后续版本技术发展进行了推演与预测。这些预测将有助于研究人员深入了解AIGC领域的技术发展趋势,并为相关技术的进一步发展提供理论指导。
产业是AIGC的应用场景,而评测则是衡量AIGC应用效果的关键环节。AIGC技术的进步与创新为各行各业带来了深刻的变革,推动了产业的发展。产业篇创新性地提出AIGC五层发展理论,从基础设施到价值创新,逐层递进的构建发展需求层次,以指导企业和组织更好地理解AIGC在产业中的应用。值得关注的是,在教育领域,《报告》提出“四能教育理念”,为社会如何利用AI协助教学教育提供了指导。
职业篇、风险篇和哲理篇共同构成了AIGC的理论框架和实践方法,分别关注AIGC技术在职业发展、风险管理和社会责任等方面的应用与影响。AIGC技术的浪潮对现代劳动就业产生了显著影响。
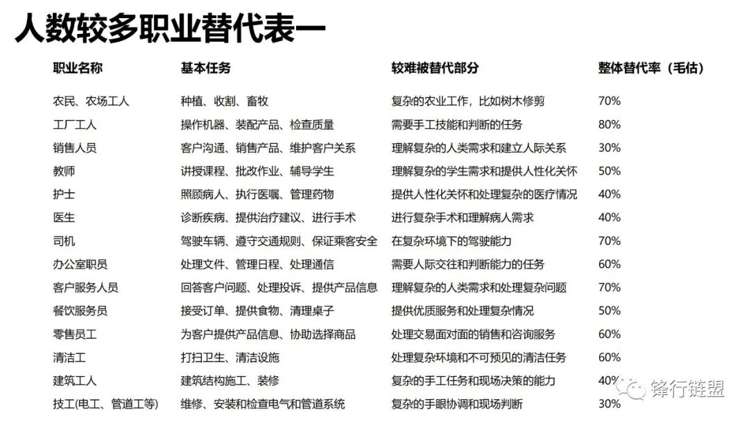
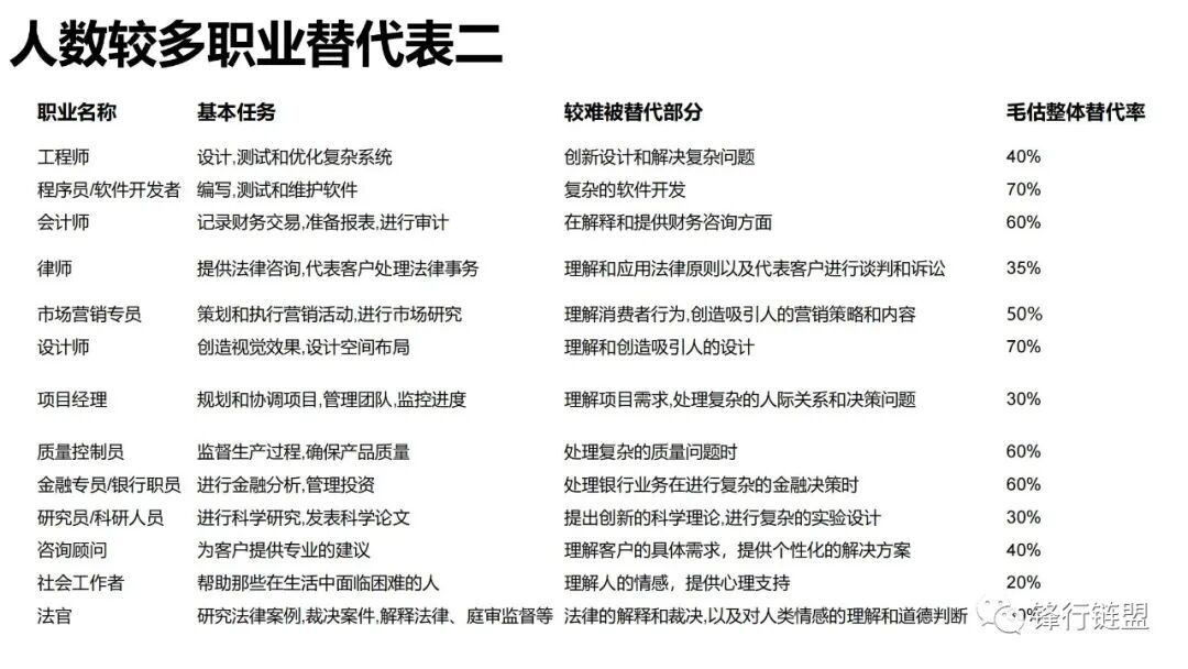
在职业篇中,《报告》提出职业替代与增强模型,即“任务分解替代概率模型”,用于计算现有职业整体替代率,预测哪些职业将受到自动化影响并面临替代。
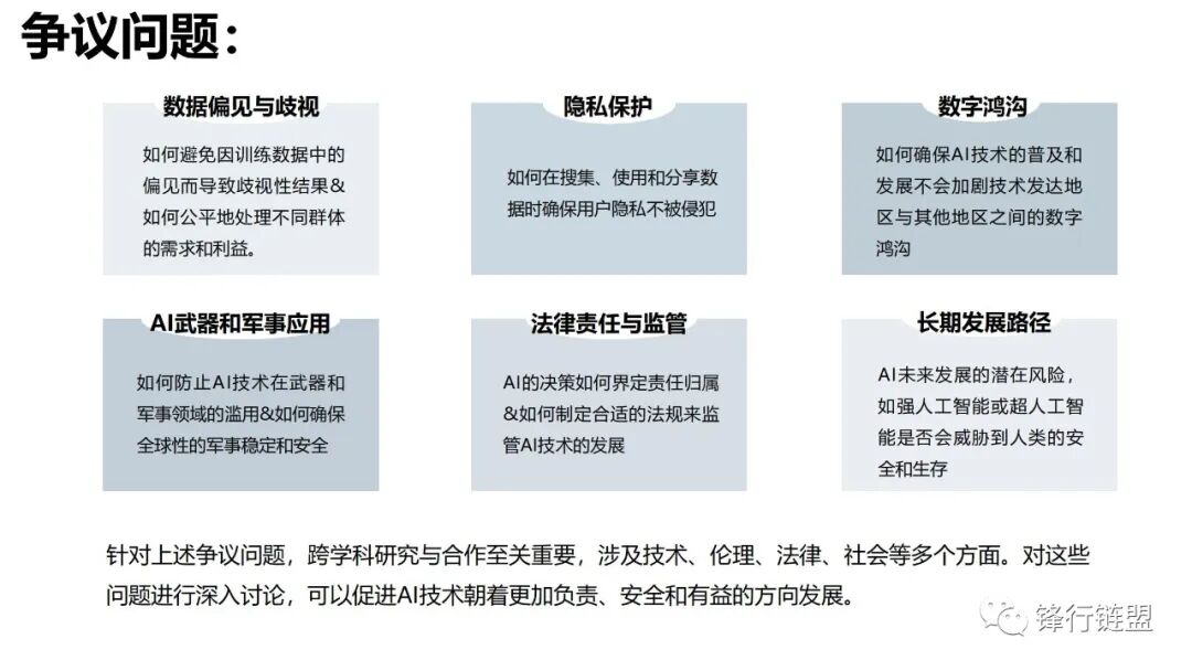
在风险篇中,《报告》指出了潜在问题与挑战,如AI霸权、数字偏见与歧视、AI武器和军事应用以及AI侵权等。针对AI侵权中的版权风险,《报告》引入“最小版权识别单元”的概念,以判断AI生成的作品是否侵犯了他人的版权。
在哲理和未来层面,《报告》对AI进行了反思和深度思考。只有通过不断的思考和探索,我们才能更好地应对人工智能技术的发展和应用,实现人工智能和人类的协作、共生。
篇幅有限仅展示部分内容
【免责声明】来源:清华大学新闻与传播学院元宇宙文化实验室,锋行链盟公众号推荐阅读,版权归作者所有。文章内容仅代表作者独立观点,不代表AITOP100立场,转载目的在于传递更多信息。如涉及作品版权问题,请联系我们删除或做相关处理!








