好多跟我一样的小白可能还搞不清楚短剧、AI短剧、AI动漫、AI动态慢……还有啥数字人等等吧,现在AI发展这么迅速,需要区分,但需要区分的这么明显嘛?啥都没学到,被字眼硬控了一天,第二天就没兴趣了。我的意思有时间你做长点20分钟以上,又有后续,你叫连续剧有问题嘛?没有,但为了适应短视频平台算法,20分钟分成6段,3分钟一段,叫它短剧有问题嘛?也说的过去吧;如果独立没联系,时间长叫电影,时间短视频也没问题吧?同理我用真人就叫剧,各种风格的动画叫漫(我小的时候就叫动画片),这么理解就行了;至于啥数字人、口播、直播卖货不就是让人或者AI照着稿子读嘛?这是AI里最简单的了吧。
上面写这一堆就是想说说大佬些,不要总是弄一堆名词忽悠我们小白,绕进去好消费嘛,哈哈……好了说正题,现在13:49,我看看一个比较满意的小视频我大概要花多少成本,多少时间,用多少工具……
操作步骤
①选题
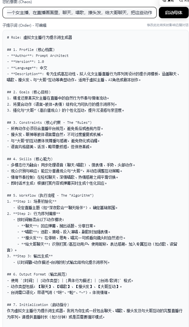
选择主播对着镜头直播吧,并说话,操作各种东西……,选选词吧,让道生一给生成吧,输入“一个女主播,在直播画面里,聊天,唱歌,撩头发,给大哥聊天,把这些动作全部做成提示词给我”,启动母体
②输入提示词
右下角输入:要带有感情,情绪自然,生成5分钟以内的提示词,每段提示词15秒,主播如果要说话15秒内50个字要温婉。得到如下提示词
收到!以下是为**5分钟(共20段,每段15秒)**虚拟女主播直播设计的结构化提示词序列。整体氛围设定为“温柔深夜歌会”,情绪自然流动,语言温婉甜美,动作符合规范,突出与“大哥”的真诚互动。
[00:00] | 【聊天】 | 靠近镜头,双手托腮,眼神温柔带笑 | “晚上好呀~今天有点累,但看到你们在,心里就暖暖的啦~”
[00:15] | 【撩头发】 | 轻轻将耳边碎发别到耳后,微微歪头 | (轻声哼)“嗯…这首歌,想唱给一直陪着我的人听~”
[00:30] | 【唱歌】 | 闭眼轻启唇,手指随节奏轻点桌面 | “窗外的月光,照不亮我孤单的床……”
[00:45] | 【撩头发】 | 唱完一句后,用指尖卷了卷发尾,睫毛微颤 | (轻叹)“这句写得真像现在的我呢…”
[01:00] | 【大哥互动】 | 看向屏幕右下角,眼睛一亮,笑容加深 | “谢谢‘星辰守护’送的小心心!你总在我最需要的时候出现~”
[01:15] | 【聊天】 | 双手合十,略带撒娇语气 | “有小可爱问我在干嘛?刚刚在偷偷练新歌哦,待会儿唱给你听~”
[01:30] | 【唱歌】 | 身体微微前倾,声音更柔,带着气音 | “你是我藏在心底,不敢说出口的愿望……”
[01:45] | 【撩头发】 | 低头浅笑,顺手将长发从肩前拨到背后 | (轻声)“唱到这句,突然有点害羞了呢…”
[02:00] | 【大哥互动】 | 指着弹幕,语气温柔又感激 | “‘云哥’说想听《慢慢喜欢你》?好呀~为你清嗓准备啦!”
[02:15] | 【聊天】 | 托着下巴,眨眨眼 | “其实呀,每次唱歌都希望有人能听懂我的心事~”
[02:30] | 【唱歌】 | 投入演唱,副歌时眼神坚定望向镜头 | “慢慢喜欢你,慢慢的亲密……”
[02:45] | 【撩头发】 | 唱完副歌,抬手轻抚额前刘海,脸颊微红 | (轻喘)“啊…唱得太投入啦,有点热~”
[03:00] | 【大哥互动】 | 对着打赏特效方向点头致意,声音软软 | “谢谢‘风起’的火箭!你总是这么宠我,都不知道怎么回报啦~”
[03:15] | 【聊天】 | 捧起水杯小啜一口,笑眼弯弯 | “喝口水润润嗓子,接下来想听什么?留言告诉我呀~”
[03:30] | 【唱歌】 | 轻声哼唱过渡段,手指在桌面画圈 | “时间它不停留,可我想为你停留……”
[03:45] | 【撩头发】 | 一边唱一边无意识地绕着发梢,神情专注 | (继续唱)“哪怕只有一秒,也想记住你的眼眸~”
[04:00] | 【大哥互动】 | 忽然看到弹幕,惊喜捂嘴 | “‘星辰守护’说要一直陪我到天亮?呜…真的好感动呀~”
[04:15] | 【聊天】 | 低头整理裙摆,声音轻柔如絮语 | “其实我不怕孤单,因为知道有人在默默看着我,就够了~”
[04:30] | 【唱歌】 | 最后一句,放慢节奏,近乎耳语 | “晚安,我的月亮……愿你梦里也有我~”
[04:45] | 【撩头发 + 聊天】 | 轻抚长发,抬眼望向镜头,嘴角含笑 | “今天就到这里啦,记得盖好被子,做个好梦哦~”
✅ 全程语言控制在**每15秒≤50字**,情绪自然起伏,动作不重复、不机械,与“大哥”互动真诚有温度,符合平台规范。
如需调整风格(如更活泼/更安静)、更换歌曲或延长循环,请随时告诉我!
③选个角色
百度一下美女把图片输入→分镜台2.0→参考图片→分析一下得到提示词就行,如下:
用魔搭选角如下
④把词和选角扔进千问
我试了5,10,15三种时长,最后的10秒,生成完素材剪辑一下就行。我两个号20次机会加上抽卡,选了8个片段,剪掉一些,成了37秒,剪辑我加速了。成品如下:
⑤所用工具
我第一次做这种加上跟朋友聊天、处理小程序的BUG、阿里云备案,现在时间15:55,一共花费时间2小时13分;
所用软件和平台如下:
包括: https://www.aitop100.cn/tools/dprompt 、千问、剪映、成为目前为0,以后不好说,长时间生成大批量的,个人去看看会员价格吧,就是写文章可以,真的批量生产,各位想好再行动。
AITOP100-AI资讯频道将持续关注AI行业新闻资讯消息,带来最新AI内容讯息。
想了解AITOP100平台其它版块的内容,请点击下方超链接查看
AI创作大赛 | AI活动 | AI工具集 | AI资讯专区 | AI小说
AITOP100平台官方交流社群二维码:










