
大赛介绍
为推动文化与旅游的深度融合,深入挖掘城市的文化内涵,引领创意设计紧贴时代脉搏,推动“文化+”在各产业的全面融合,塑造以创意设计为核心的全产业链发展新态势,杭州市文化广电旅游局、中国美术学院、西泠印社集团联合发起首届“城市有礼·创意由你”设计大赛。本次大赛旨在发掘、汇聚并培育一批充满热情与活力的文化创意设计人才,助力文物、文旅、文化资源实现创新转化与发展。
组织机构
1、大赛组委会
大赛组委会负责大赛组织及事项决策,按计划执行大赛各阶段工作事项,审议各阶段成果
2、主办单位
- 杭州市文化广电旅游局
- 中国美术学院
- 西泠印社集团
3、承办单位
- 杭州市萧山区文化和广电旅游体育局
- 西泠印社孤山国际交流有限公司
- 杭州西泠文化创意有限公司
4、协办单位
- 浙江省创意设计协会
- 杭州西泠艺术研究院
- 中国美术学院视觉传播学院
- 中国美术学院继续教育学院(社会美育学院)
- 浙大城市学院
- 中国计量大学艺术与传播学院
- 浙江理工大学设计与艺术学院
- 浙江传媒学院设计艺术学院
- 杭州师范大学文化创意学院
5、支持单位
杭州有美堂文化传媒有限责任公司
大赛时间
征集截止:2024年7月15日--10月8日
获奖结果公示:2024年10月底-11月初
颁奖仪式暨成果展览:2024年12月
参赛对象
本次大赛将广泛邀请国内外设计院校师生、创意设计企业、设计工作室、独立设计师、设计爱好者、青年创业者,以及所有热爱艺术和创意设计的个人或团体,不限地域,均可提交作品参与本次大赛。
活动赛道与主题
本次大赛设两个赛道,分别为创意设计赛道、IP形象设计赛道,须按规定的主题提供设计方案,赛道主题如下:
(一)“创意设计赛道”主题:

1. 城市礼物文创系列:
本系列设计以杭州的独特文化符号为灵感,包括非遗技艺、博物馆藏品、瓷器、服饰、书画、诗词,以及辨识度高的文学、影视、动漫IP资源。设计旨在满足公务交流、商务礼品、文旅纪念、亲友赠礼等场景需求,展现杭州的人文精神和历史底蕴。设计素材可涵盖西湖文化景观、中国大运河(杭州段)、良渚古城遗址等世界文化遗产,以及西泠印社、西湖龙井、湘湖、跨湖桥文化遗址、《富春山居图》剩山图、“白娘子传奇”、“梁祝”等文化元素。
2. 礼遇萧山文创系列:
以萧山丰富的历史文化资源为背景,从跨湖桥文化、古越文化、运河文化、钱塘江文化、湘湖文化和革命文化中提取设计元素,创造萧山文旅特色产品。这些产品将展现萧山的文化魅力,增强其文化影响力,同时满足本地市民和外来游客的文化消费需求。
3. 西泠有美文创系列:
依托西泠印社的文化底蕴,以诗文、书法、国画、篆刻等文人四绝和文房四宝为设计灵感,结合焚香、品茗、听雨、抚琴、对弈、酌酒、莳花、读书、候月、寻幽等古人十雅,设计文创产品。这些产品旨在呈现传统艺术与当代情感的链接,体现江南生活美学的精髓。
(二)“IP形象设计赛道”主题:

西泠印社“西泠小师妹”形象设计:
设计一款代表西泠印社文化品牌的“西泠小师妹”人物形象。这位角色是一位生长在西湖边的青春少女,年龄在14至20岁之间,性格活泼可爱,热心助人,热爱艺术,勤奋学习,擅长科普。她将担任西泠文化品牌推广官、优质产品推荐官和文化传承者,同时兼职杭州文旅体验官。设计时应考虑人物设定的独特外观,融入故事情节,表达情感,提升亲和力和吸引力。此外,可以扩展设计大师兄、老顽童等角色形象,共同讲述西泠印社的品牌故事,展现杭州的文化生活风貌,打造全新的IP文化体验。
设计准则
1. 独创性:
所有参赛作品必须是参赛者本人或团队的原创作品,严禁剽窃或侵犯他人知识产权。参赛者需确保其作品未曾参与过其他类似竞赛或活动,且尚未在市场上流通。
2. 创新性:
作品应在保留文化元素识别性的前提下,对主题性和标志性文化元素进行创新性的提炼和转化。采用前沿科技和设计理念,通过材料、结构、功能、外观等方面的创新,打造出具有独特风格和功能的产品,以满足消费者的个性化需求。
3. 文化内涵:
参赛者应围绕大赛主题选择创作方向,可融合多元创作元素,紧密贴合主题,传达富有深意的文化思想和价值观,让消费者在购买文创产品时能够感受到文化的归属感。
4. 美观度:
产品设计应符合现代审美标准,展现优雅生活美学和环保健康理念,满足消费者对产品外观和气质的高品质追求。
5. 市场导向:
参赛作品需基于用户需求和场景分析,关注产品的市场定位、目标消费群体和核心功能,确保设计的市场适应性。
投稿作品品类
参赛作品的种类涵盖但不限于以下几种:创新生活用品、文房四宝、香薰器皿、办公文具、茶艺器具、桌面摆设、装饰艺术品等,参赛者可提交单品或组合礼盒套装。请注意,食品、饮料、酒类和服装等品类不在本次大赛的参赛范围内。
参赛作品提交格式及标准
一、作品提交格式
创意设计赛道:
- 请以PDF或PPT格式提交设计方案。建议方案内容包括:创意灵感来源、设计阐述、作品展示(含效果图、展开图、平面图),详细说明内外结构、整体与局部或组合效果、规格尺寸、材质及关键制作工艺,并包含产品包装设计。如有实物样品,将优先考虑额外加分。
IP形象设计赛道:
- 设计方案应以PDF或PPT格式提交,内容建议包含:形象设计理念、设计阐述、形象展示(至少包含正面、侧面、背面三视图)、延展场景效果图(至少3张能展现形象特色的故事场景)。同时,需提供3D模型源文件,图片格式为JPG,分辨率不低于300dpi。完善的形象视觉系统和故事设定将作为加分项。
二、作品要求
作品说明需简洁明了,涵盖功能、用途、文化理念等要素。作品应确保无知识产权争议,且未在其它比赛中获奖。所有参赛作品应遵循社会主义核心价值观,严禁包含低俗、庸俗、媚俗或反动暴力内容,禁止不良政治引导、种族歧视、宗教歧视或贬低民族传统文化。
三、“西泠小师妹”IP形象设计要求
设计应充分体现西泠文化的元素,展现积极、健康、向上的艺术性。设计方向包括主形象设计和延展形象设计。主形象设计需注重创意性和独特性,体现角色定位;延展形象设计应与主形象风格协调,包括动态表情、应用场景等,以适应不同媒体和场景的需求。
四、参赛规则
- 参赛者可以个人或团队身份参赛,同一团队或个人可提交多个作品,报名多个赛道。
- 相同主题或材质的作品可作为系列作品参赛,但系列作品与单项作品不可重复获奖。
五、原创性声明
本活动强调作品的原创性,禁止直接使用AI进行创作(AI工具可作为辅助)。作品需保证完整性,符合国家法律法规,严禁剽窃,禁止使用已参赛作品。作品不得侵犯第三方的著作权、专利权、商标权、商业秘密权等合法权益。
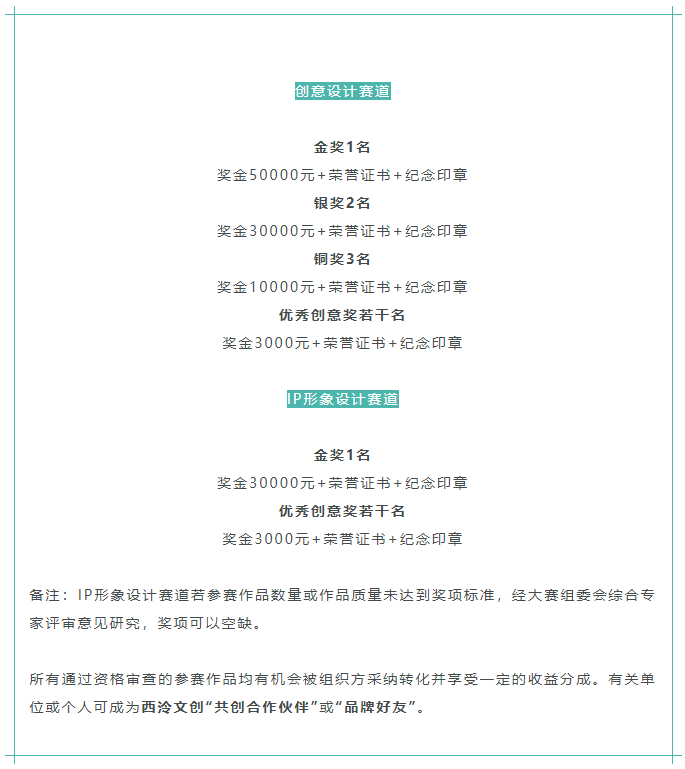
奖项设置
本次大赛活动20万奖金池,且获奖名额非常多,值得参与!

报名方式
大赛报名截止日前,按规定格式填写并提交报名表,将报名表(签字/盖章)扫描件发送至指定邮箱:xlysgsgj@163.com
详情如下:

长安跳转到大赛活动详情页

AITOP100平台AI创作大赛专区: https://www.aitop100.cn/aicreation/list.html
AITOP100平台活动专区: https://www.aitop100.cn/activity/index.html
AITOP100平台大赛社群二维码:









